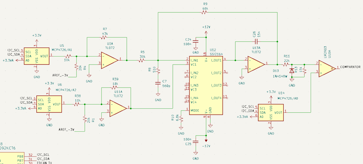
デジアナハイブリッドのエンベロープジェネレータの PoC が進行中です。回路構成は初期のものと変わっていませんが回路定数を以下のように変更しました。

この回路は、U13A の積分回路に R9、U12 を介した負帰還をかけることによって電圧制御の LPF を構成しています。エンベロープジェネレータを励起する信号は U5 の DAC により発生、この電圧を変化させることにより、アタック → サステイン → リリースと動作を変化させます。U14 の DAC により発生した電圧を比較器 U14A に入れて、アタック終了のタイミングを決めています。さらに、ここの電圧を変えることによりベロシティーに対応できます。曲線の変化の速さは U6 DAC によって決めています。エンベロープジェネレータとして動作させるには、この三個の DAC を連携して動かす必要がありそれをソフトウェアで制御しています。
下の写真はこのエンベロープジェネレータのアタック前後の挙動をオシロスコープで観測したものです。赤線がエンベロープジェネレータの出力、青線は VCA に入る CV で、値が小さいほど動きが速くなります。アタック時は曲線の動きは非常に速く設定してあり、ディケイでは遅く、リリースはその中間です。基本的な ADSR の動作をさせる場合、 CV はこのように階段状になります。

しかしこの動作のままですと、普通のエンベロープジェネレータと何も変わりません。わざわざ手間とコストをかけてハイブリッド回路を組んだ意味がありません。ハイブリッドにしたのはここからもう一工夫したいためです。
アナログシンセのエンベロープジェネレータは ADSR 型であることが大半ですが、そこから出てくる音はかなり単調です。特にこのような速いアタック後にゼロまで減衰するようなエンベロープでは「弾いた感」「叩いた感」をうまく出せません。上の写真でもエンベロープはアタック後に単調にダラーっと下がっているのが見てとれます。こういう減衰は、何かを打ったり弾いたりして出した音には聴こえません。何かを打ったりはじいたりして出る音はアタック直後に急激に振幅が落ちますがその後振幅の落ち方が緩やかになる傾向があり、アタック直後は単純な指数関数曲線よりも急激な減衰をします。
こういう単調な指数関数的な減衰は「アナログシンセの音」と僕は感じてしまいます。それはそれで物理音源ではなかなか出せない音で味があって良いのですが、それしかできない、というのは物足りなく打破したいところです。ピッキング感、打撃感を出す常套手段にエンベロープジェネレータを ADDSR 型にする方法があります。ディケイのフェーズを二段階用意して減衰の途中で落ち方に変化をつけるのです。ソフトウェア制御ではエンベロープの状態遷移の数に制限はありませんから ADDSR ももちろん可能ですが、実のところ ADDSR による打撃音は不自然に感じてしまい僕はあまり好きじゃないのです。ソフトウェア制御には状態遷移に頼らず CV を連続的に動かすことができるという利点があります。これを積極的に使ってみることにしました。
以下の写真がその動作なのですが、アタック直後にいきなり減衰速度を落とさないで、少し速いところから連続的に落として行きます。すると、アタック直後に急激な振幅の減衰が起こり、そのあと振幅はゆっくり減衰します。このようにすると自然な感じで音に打撃感、はじいた感がつきます。実験してみたところ、アタック後 10ms から 20ms 程度こういった処理を入れると効果的なようです。

音はこんな風に変わります。動画の後半から減衰に変化をつけています。この動画ではフィルタを使っていません。フィルタなしでこれぐらいはじいた感じが出せるのはなかなかのものだと思います。
計算型のエンベロープジェネレータでも同様なことをやりましたが、アナログのオシレータを使っているにもかかわらず音がすごくデジタルシンセっぽくなってしまいました。手間暇かけてアナログでシステム組んでいるのになんということでしょう、と頭を抱えていたのですが、こちらの版では依然アナログ感を残したまま今までのアナログシンセではあまり聴いたことのないような音が出せていてこれは良い感じです。





