以前記事に書いたのですが
本来回路設計をするときにトランジスタの違いぐらいで聞いてわかるほど音が変わったら設計がまずいのですが、アナログシンセはデバイスの非線形領域も積極的に使うのでデバイスによる癖が出たりすることもあるかも、と少し詳しめに調べてみることにしました。上の記事にも書いたんですけど、2N3904 使うようになってから、おや?と思うことが時々あるんです。
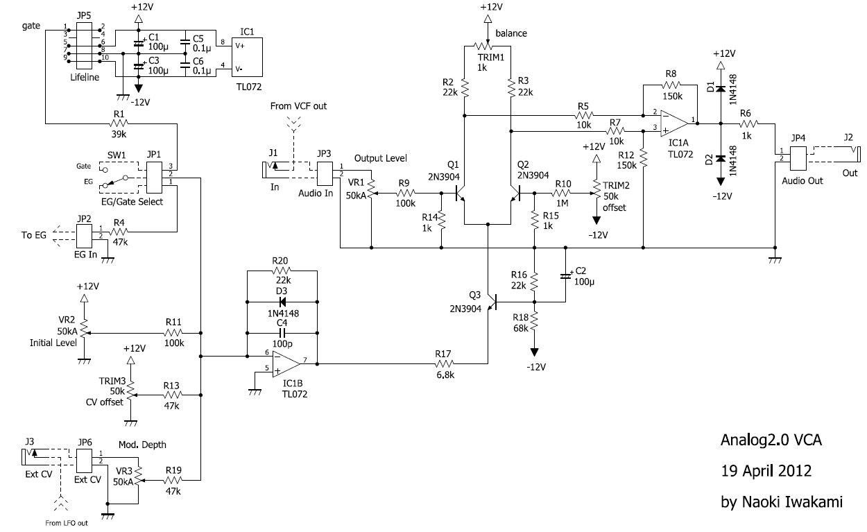
まずは VCA から調査です。これが Analog2.0 VCA の回路図です。

VCA こそトランジスタの違いで音が変わっちゃいけない設計ですが、それでも気になるのは、Q1 と Q2 です。このトランジスタが可変ゲインをつかさどっていて、トランジスタの非線形領域を使うのでトランジスタの違いが音に出て来やしないかな?と。例えば OTA ならそれも補償する回路が入っていますが Analog2.0 は回路はなるべく単純にする方針なので入っていません。
ということで、手持ちの二台の VCA、たまたま 2SC1810 と 2N3904 と別々に使われていたのでこれを比べてみることにしました。やり方は単純、VCO の波形を入力して出力の波形がどうなっているか確認するだけです。ちなみにオペアンプは TL072 の代わりに NJM4580 が入っています。あまり意味はなくたまたま片方がソケットなしの直付けでそちらが 4580 だったので合わせました。

で、下が VCA への入力に使った VCO 出力です。歪んだらわかりやすいようにノコギリ波です。なんか髭が出ているのが気になるんですがこれは後日調査することにして続行です。音を聞いた感じ特に問題はないのですが。

まずは 2N3904 を使った VCA から。出力最大 CV 最大にすると盛大に歪みます。これは、トランジスタの種類に関係なく起こります。VCA が歪んだら面白かろうと、そういう設計にしたのですが、あまりきれいに歪まないしどこから歪むかわかりにくいし、ちょっと企画倒れかもしれません。

とにかくこんなに波形がつぶれてしまったら調査できないので、CV は最大のまま出力が 8V p-p ぐらいになるように出力を落とします。すると歪みは消えます。入力の波形とそっくりで今のところ問題なさそうに見えます。

では CV を落として出力が 2V p-p になるぐらいにしてみましょう。すると、波形がものすごく歪みました。実は最初にこの VCA で音出ししたときに、かなり変な感じだったのですが、これが問題?しかしなぜこんな歪みが出るのか理由が思いつきません。

さらに 0.2V p-p まで CV を下げてみると、幾分ましになりましたがまだ歪んでいます。

2V p-p と 0.2V p-p の間を何度か行ったり来たししましたがこの傾向は変わりませんでした。すごく変です。では、同じ観測を 2SC1815 版の VCA でもやってみましょう。
最大出力にするとやはり歪みます。

レベルを落として

CV を落とすと、あれ、今度は特に歪んでいるように見えません。

0.2V p-p に落としても大丈夫。

これで少なくとも 2SC1815 を使う分には回路の設計に問題がないことがわかりました。やはりトランジスタのせい?でもこんなに激しく違うのは理解しがたいです。とりあえず 2N3904 を以前から試したかった BC547 に差し換えてみましょう。同じ観測の繰り返しなので一個一個詳細は書きませんがやはり歪んでいるようには見えません。



ここで、各 VCA の音を録音していないことに気づきました。では、と 2SC1815 版と BC547 版を録音して、2N3904 は、めんどくさいけどトランジスタをまた元に戻します。で、ざっと音を聴いてみると、あれ?はじめ聴いた時より変じゃない?
で、波形を見てみます。

なんと、歪みが消えてしまいました。なんで?どこか接触不良でも起きていたんでしょうか?
以下が録音した音です。設定はすべて同じ、レベルは録音後に合わせました。
僕は 2SC1815 と BC547 は聞きわけがつきません。2N3904 はなんか音がこもっているような気もするし、そうでもないような気もするし、です。ブラインドテストしないと結論できないかもしれません。しかし 2SC1815 の代替は「違いがわからない」とはっきり感じる BC547 としておいたほうが無難な気もしてきています。なんにせよ継続的に比較していきたいです。2N3904版と別にもう一台 VCA を組もうかな?
追記:5/16/2025
ドラムと合わせてみました。やはり若干印象が違う気がします。どっちがいいのかは、やっぱりよくわからないな。ほんとに僅差ですし



